感谢网友 80后小满 的线索提供!
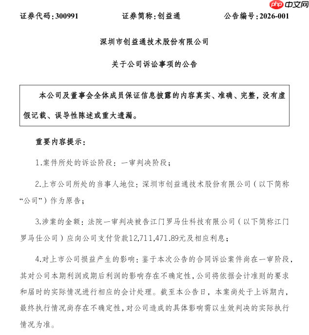
1月10日获悉,1月9日晚间,A股上市公司创益通(300991.SZ)发布诉讼进展公告:其作为原告,就与江门罗马仕科技有限公司(简称“江门罗马仕”)、深圳罗马仕科技有限公司(简称“罗马仕”)之间的买卖合同纠纷一案,已获广东省江门市蓬江区人民法院一审判决。法院判令被告江门罗马仕于判决生效之日起十日内,向创益通支付货款 1271.15万元及相应利息(依据《采购协议》约定,其中300万元暂扣为质量保证金)。

据公告披露,双方于2023年10月签署《采购协议》,约定由创益通按罗马仕订单要求生产移动电源等消费电子配套产品,结算方式为“月结60天”。2025年3月至7月期间,创益通累计供货金额达18,014,087.89元,但江门罗马仕仅回款2,302,616元(即230.26万元),尚余15,711,471.89元(1571.15万元)未予结清。据此,创益通依法提起诉讼,请求判令支付全部欠款、逾期利息及相关费用。
创益通主营业务涵盖精密连接器、高速连接线、精密结构件等互联产品的研发、制造与销售,终端应用覆盖5G通信、新能源汽车、数据中心、医疗设备及智能消费电子等多个高成长性领域。
另据公开信息梳理,罗马仕近年来持续承压:因多批次移动电源存在起火、爆炸安全隐患,相继遭遇全国多所高校禁用、大规模旧品召回、民航局明确禁止登机携带等监管措施;同时叠加员工薪酬拖欠、供应商集中追债等问题。截至2026年1月初,该公司已启动代号为“重生计划”的整体重组工作,相关方案已于2026年1月正式立项,目标是在2026年第一季度内完成战略投资引入、新3C认证重获及销售渠道重建,以推动业务实质性复苏。

