《三角洲行动》弹道稳容错高腾龙突击步枪改装全解析:
一、改装后腾龙突击步枪概况
1、外观设计:
腾龙突击步枪整体采用黑灰配色,表面为哑光处理,具备强烈的战术感。枪体基于模块化理念打造,配备加长型枪管,顶部设有全长导轨,可安装中倍率光学瞄具及备用机械瞄具。机匣与护木区域布满多向导轨接口,便于拓展各类战术附件。整体造型棱角分明,结合人体工学握把、垂直前握把和可调节式UR特种枪托,尾部配有缓冲垫与辅助握柄,在保证射击稳定性的同时兼顾便携性与实战适应能力,展现出多功能作战平台的硬核风格。
2、武器识别码:
腾龙突击步枪-全面战场-6H4CFMO09Q34170U2BIMC
3、标配配件清单:
新式侍剑重型握把、新式蛟龙战术长枪管、沙暴垂直补偿器、新式腾龙稳固导气箍、UR特种战术枪托、RK-O前握把、游侠护木片×6、5.8毫米45发扩容弹匣、蜜獾小口径快拔枪套(黑色)、多用途战术增高架、DBAL-X2紫色激光指示器、战斗红点瞄准镜

二、性能数据详解
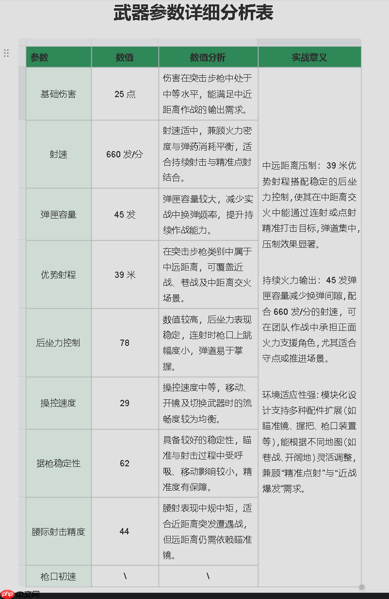
1、后坐力控制表现:
经过全面改装后,该武器在精准度、连发压制能力以及动态交战响应方面均有显著提升。通过有效降低呼吸晃动、移动抖动与后坐干扰,实现了“静止瞄准稳”与“移动开火准”的双重优化,综合操控体验更贴近真实战场需求,适用于中远距离持续输出与精确打击任务。
2、核心优势:
腾龙作为一款平衡性极佳的突击步枪,主打“中距离命中率”与“火力持续性”。其基础伤害达25点,配合出色的后坐力管理,输出效率稳定可靠;45发大容量弹匣大幅延长了持续作战时间,加之高度模块化的结构设计,使其能够灵活应对多种战斗环境,无论是推进、防守还是穿插作战都游刃有余。
3、存在短板:
机动性能处于中等水平,极限移动力和转角速度略显不足。因此在高强度近身缠斗或快速转移场景下稍显迟滞。但凭借其稳定的输出能力和良好的控枪手感,依然适合作为团队中的“中距离主力”或“火力支援担当”,尤其推荐给注重战术协同与节奏把控的玩家使用。


三、战术定位分析
1、适用人群:
偏好战术打法的玩家:适合擅长“中距离精准压制+稳定连射”的操作风格,无论是在据点防守、小队协同推进,还是执行侧翼包抄任务时,都能依靠其优越的射程与稳定性掌握战场主动权。
2、进阶玩家优选:
虽然操控速度不算顶尖,但对于已有一定压枪经验的中阶玩家而言,能充分发挥其连发优势;同时较高的静态瞄准稳定性也使得新手更容易上手,学习曲线平缓。具备较强的环境适应能力,模块
3、不推荐对象:
追求极致机动性的玩家:由于整体切换与移动速度偏中等,对于习惯“贴脸冲锋”“高速转点”的激进型选手来说,操作反馈可能不如冲锋枪或轻型步枪灵敏畅快。
4、非狙击替代方案:
有效杀伤距离为39米,虽覆盖主流中距交火范围,但在超远距离精准击杀任务中仍无法取代专业狙击武器。若需应对远程目标,建议配合队友或额外配置高倍镜进行补足。
四、弹道表现实测
在无任何手动压枪操作的前提下,改装后的腾龙后坐力明显减弱,弹着点集中度高,垂直上跳幅度小,整体散布控制优秀。同时得益于45发扩容弹匣,火力续航能力大幅提升,真正做到了“打得稳、压得住、续得久”,完美契合全面战场对持续输出与命中精度的双重要求。
使用感受总结:
改装版腾龙突击步枪手感扎实沉稳,易于掌控。后坐力柔和且弹道密集,连发射击时枪口抬升缓慢,配合中等水准的操控速度与优秀的据枪稳定性,无论是中距离点射预判,还是突发情况下的近距离腰射,都能迅速建立有效输出;大容量弹匣减少了换弹频率,提升了战斗连贯性。整体操作流畅自然,几乎没有上手门槛,非常适合偏好“稳中求胜”战斗风格的玩家长期持有与深入打磨。

