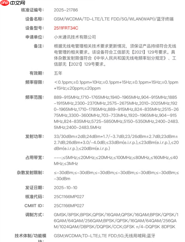
10月13日,最新消息显示,一款型号为2511frt34c的小米新机已通过工信部无线电认证,极有可能是即将发布的redmi turbo 5。
根据此前曝光的信息,REDMI Turbo 5计划于今年第四季度正式亮相,并将全球首发联发科天玑8500处理器。这款芯片采用台积电4nm工艺制造,配备Arm全大核CPU架构,搭载Mali-G720 GPU,安兔兔跑分目标突破200万,整体性能表现可媲美骁龙8 Gen3。

除了强劲的性能升级,REDMI Turbo 5在机身设计上也将迎来提升,采用金属中框搭配大R角造型,整体质感进一步向Pro级别看齐。
屏幕方面将继续沿用6.6英寸1.5K分辨率方案,外观延续简洁风格,后置或仍为双摄组合。
值得一提的是,该机型还将内置容量超过7000mAh的超大电池,续航能力相较前代有明显增强。

回顾REDMI Turbo 4,其于今年1月发布,配备6.67英寸1.5K直屏,前置2000万像素镜头,后置5000万主摄+800万超广角双摄系统。
核心搭载天玑8400-Ultra芯片,内置6550mAh小米金沙江电池,支持90W快充,可在45分钟内充满电量。
此外,Turbo 4还具备IP66、IP68、IP69三重防尘防水能力,支持三频北斗与双频GPS定位,并运行澎湃OS 2操作系统。

